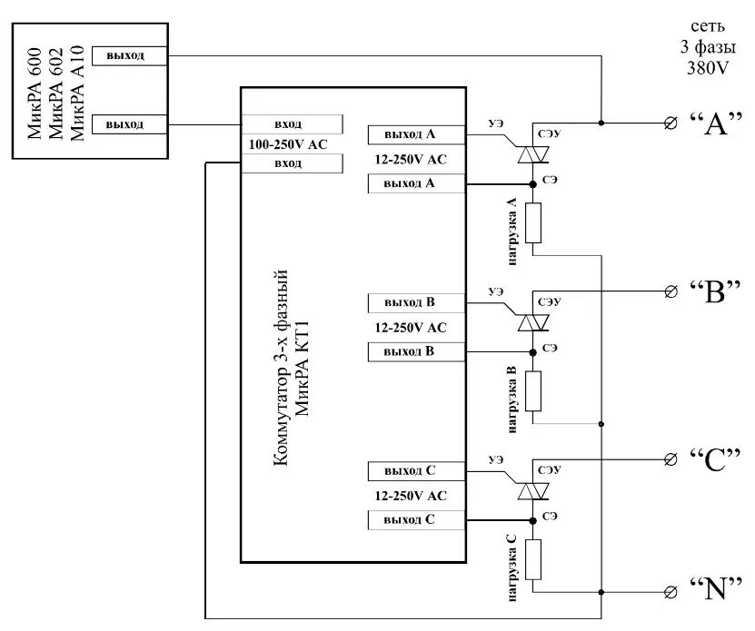
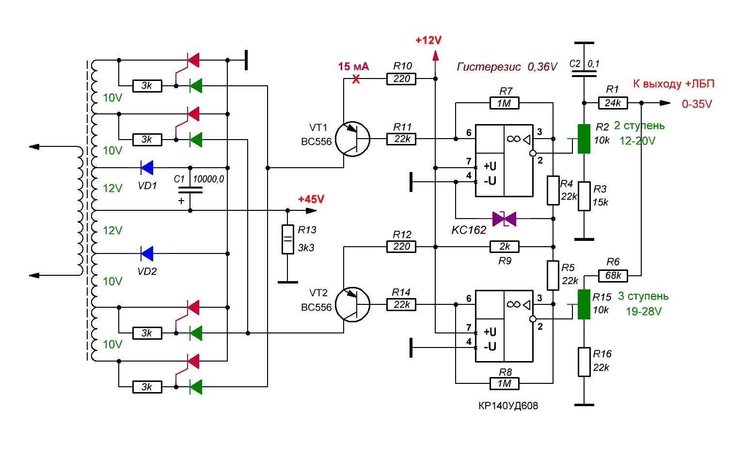
Коммутатор нагрузок