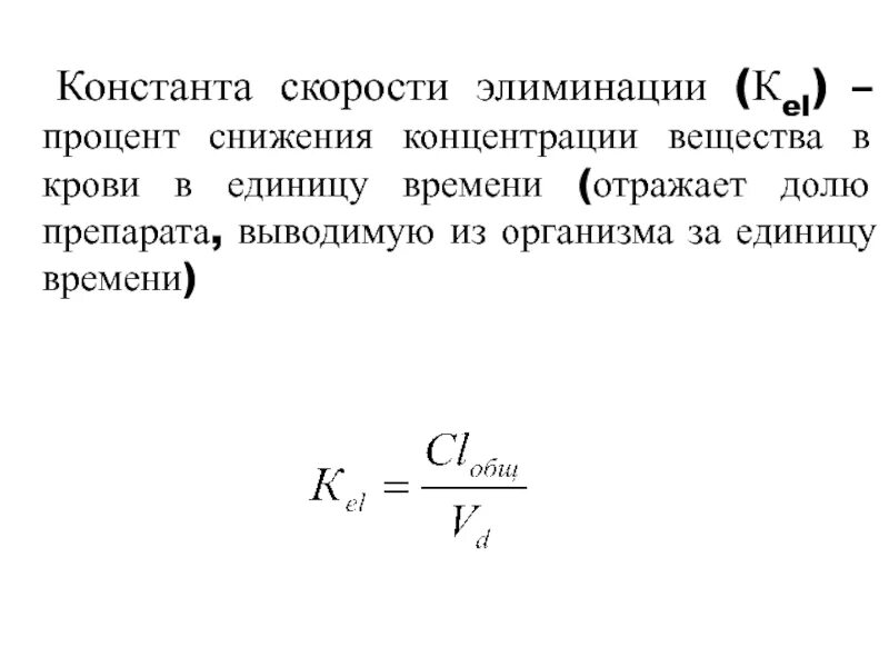
Константа скорости элиминации