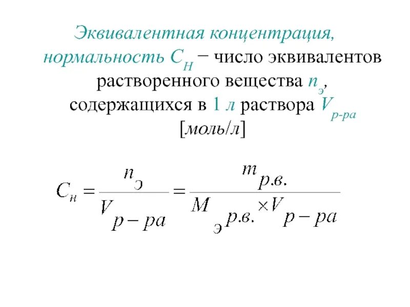
Концентрация моль эквивалента