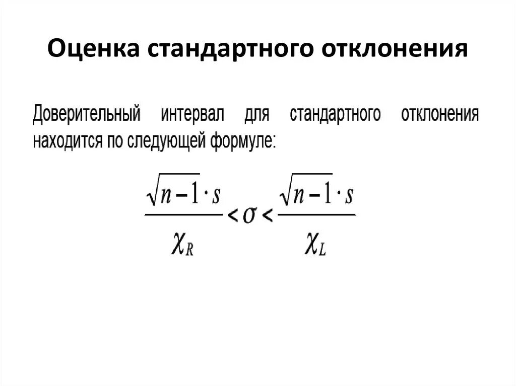
Квадратичное отклонение функции