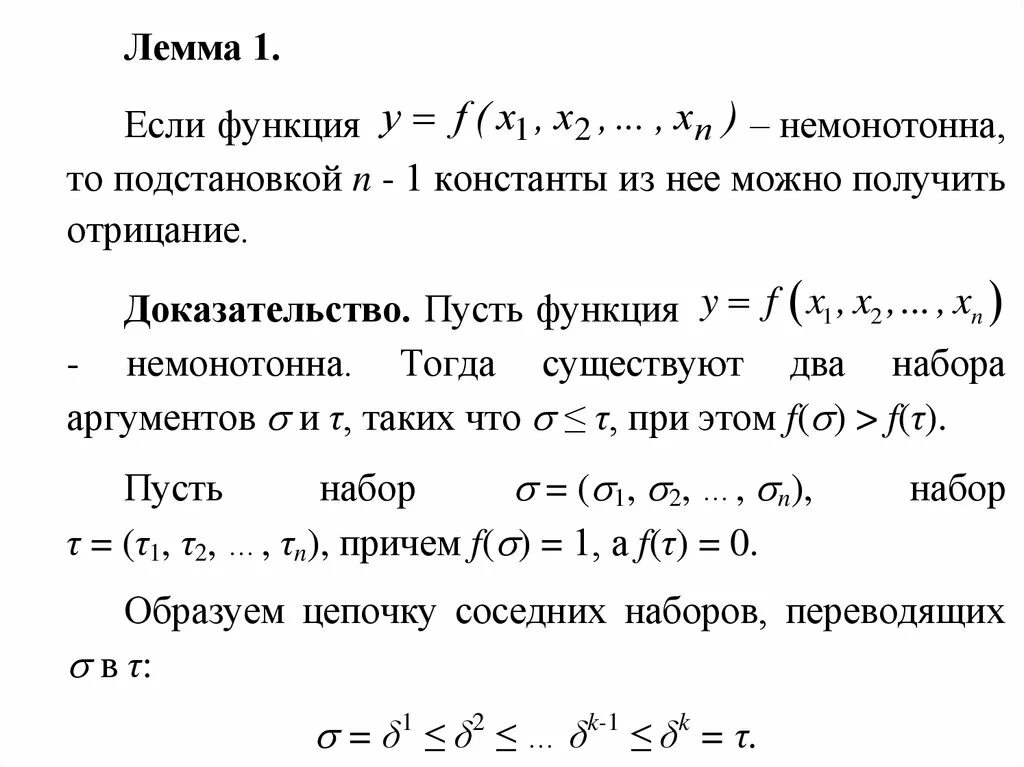
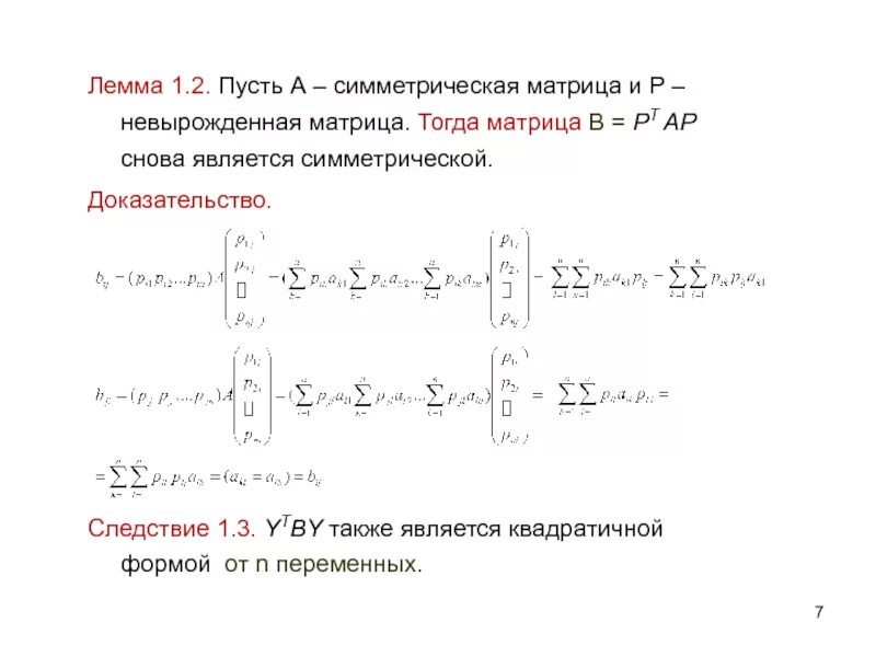
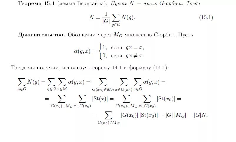
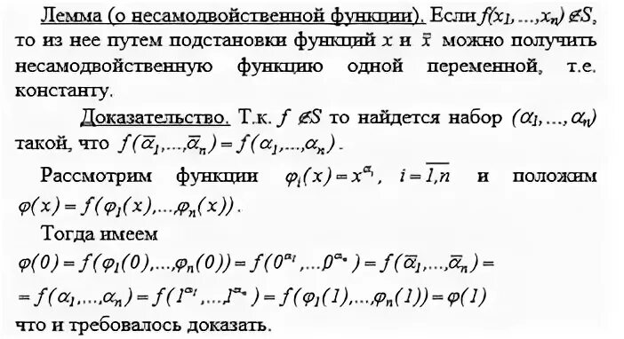
Лемма техподдержка