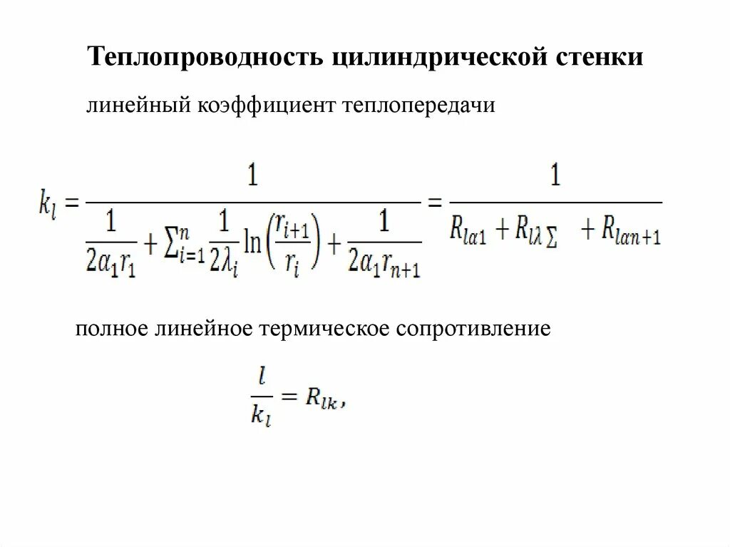
Линейный коэффициент теплопередачи