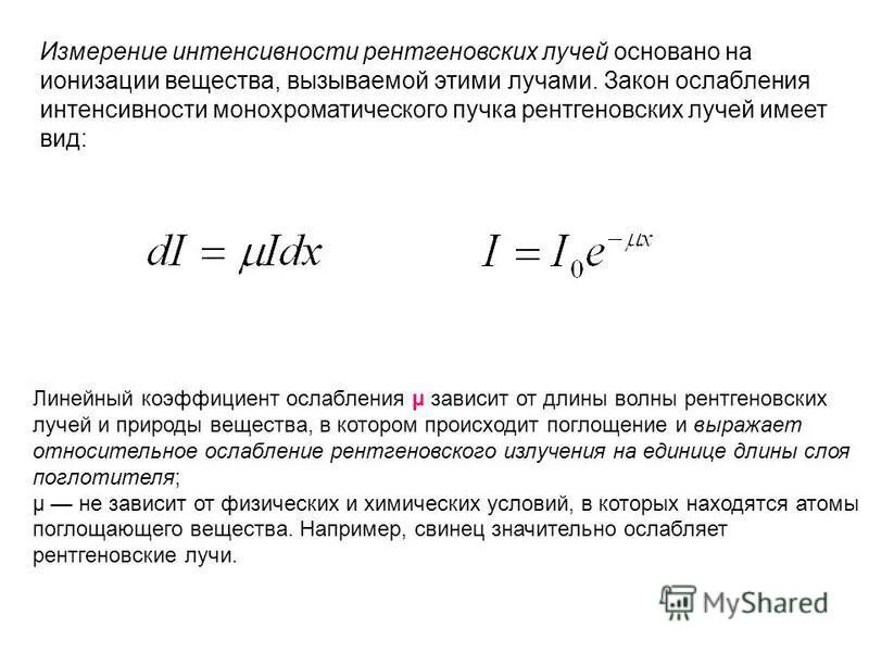
Мера интенсивности