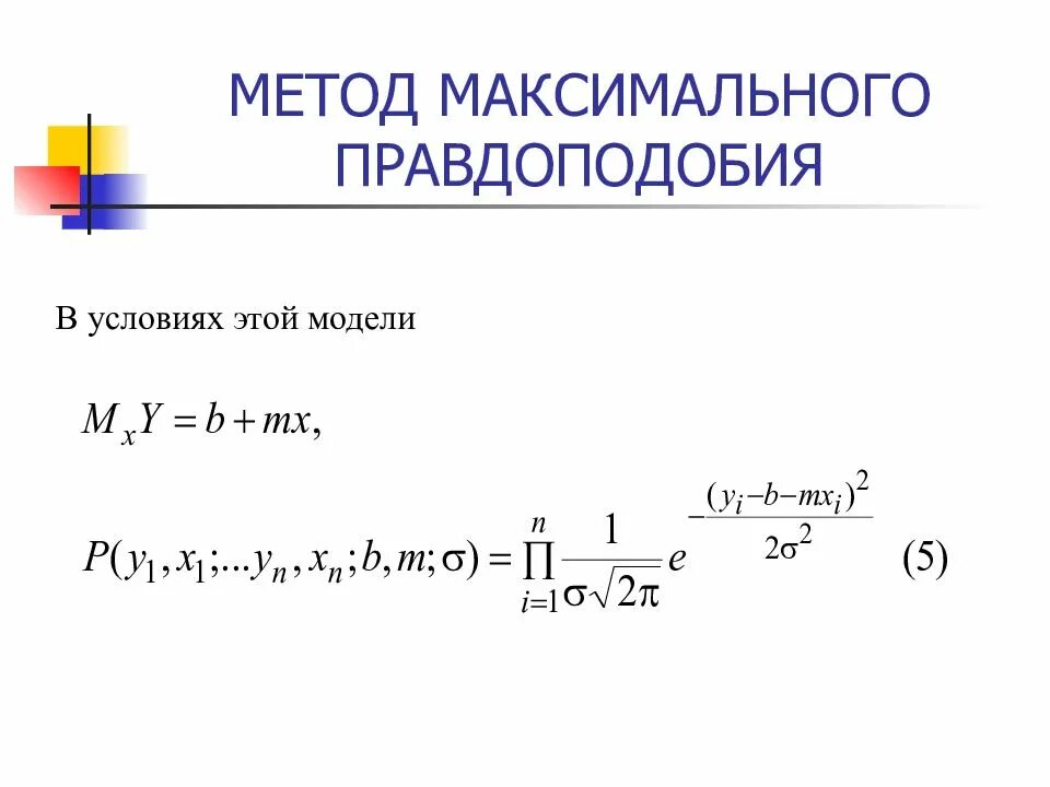
Метод максимального правдоподобия