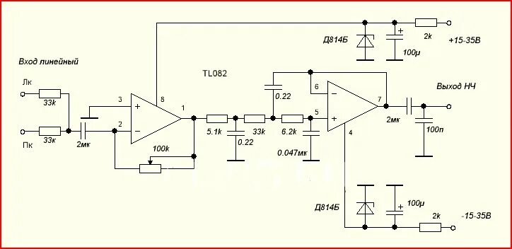
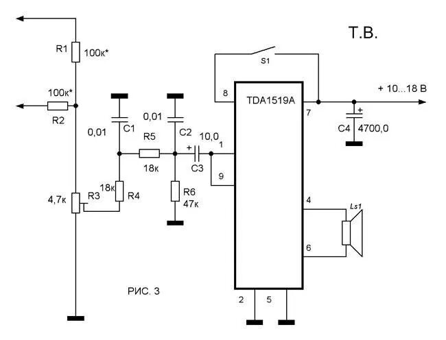
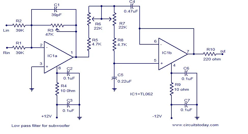
Микросхема сабвуфера