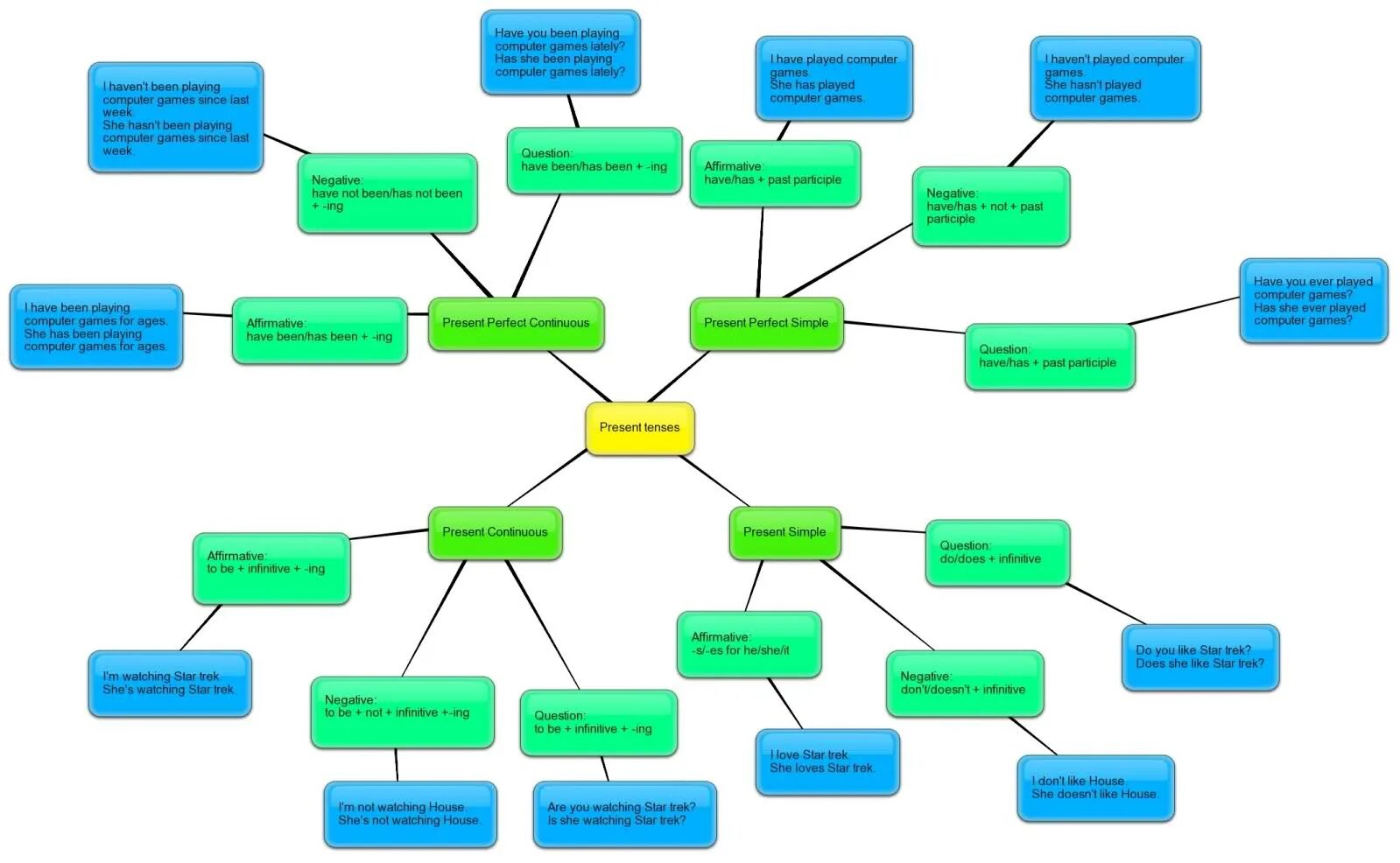
Mind present continuous