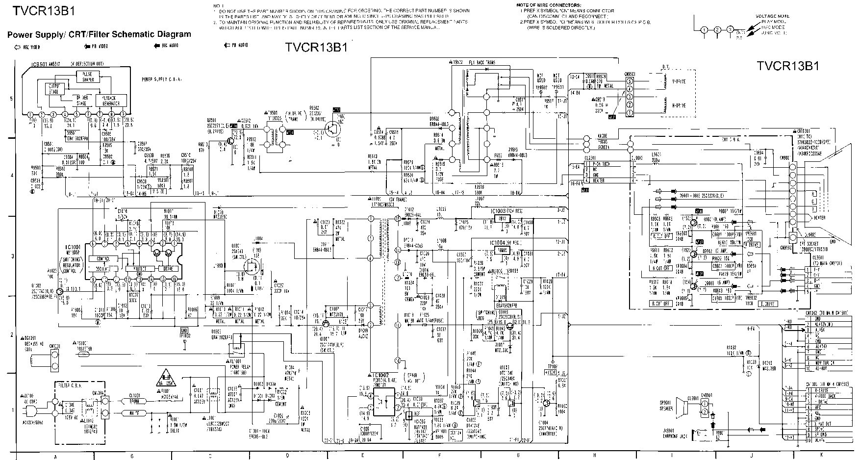
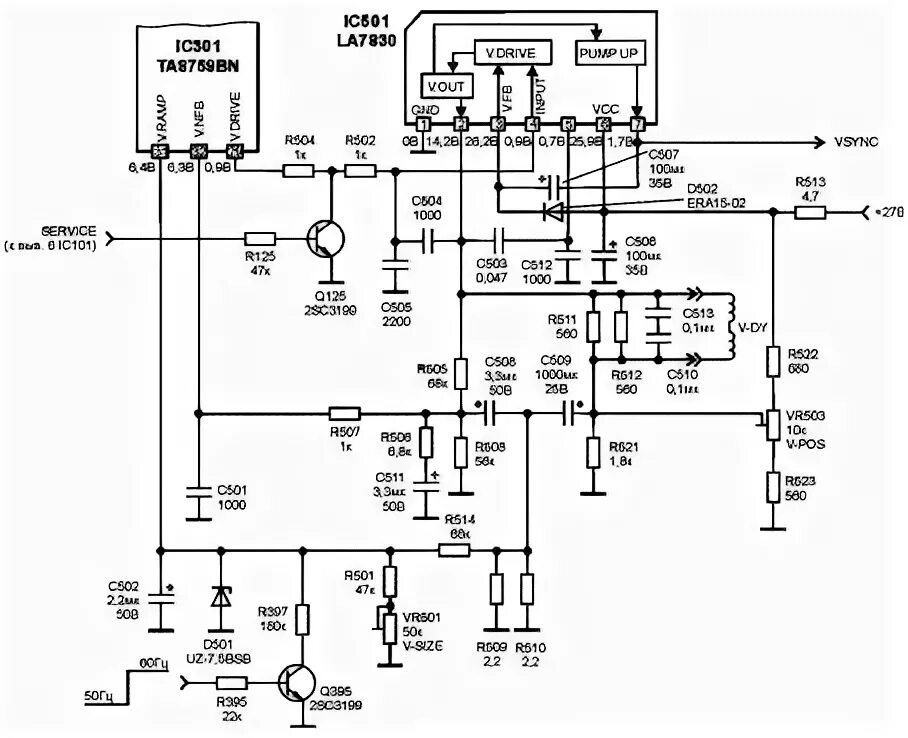
Мк 8 29