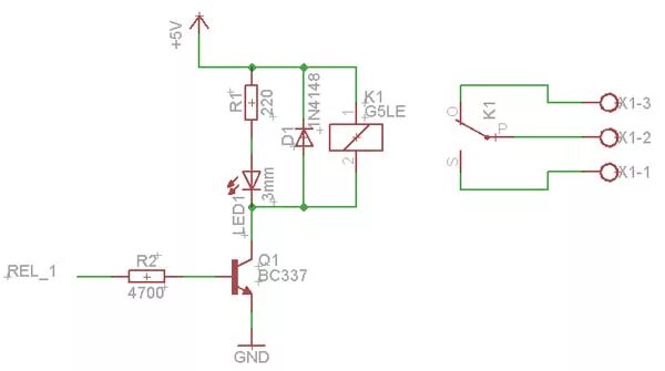
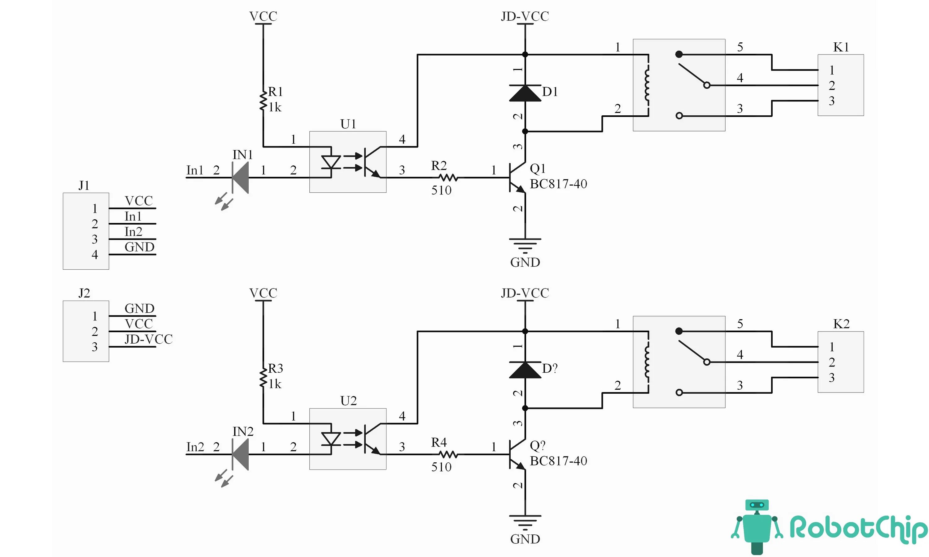
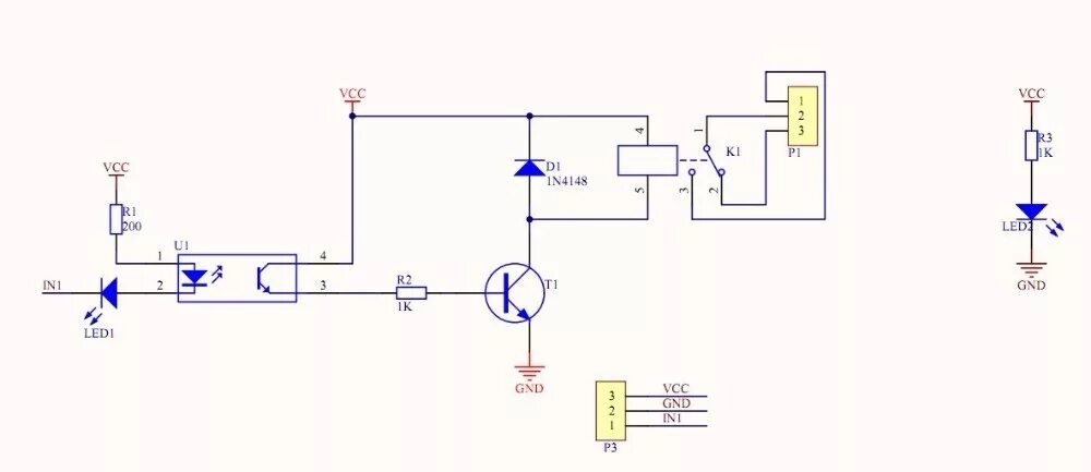
Модуль ардуино схема