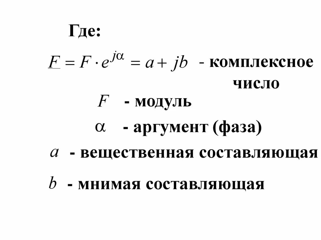
Модуль комплексного числа это