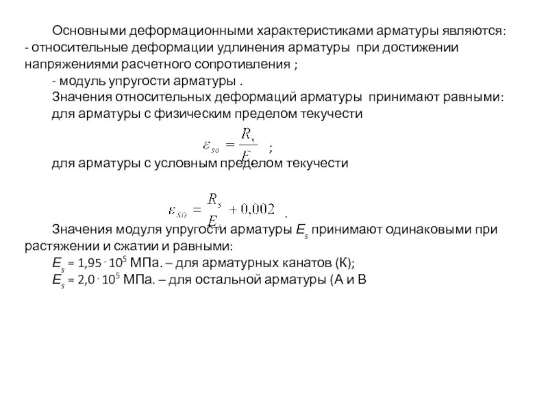
Модуль упругости арматуры