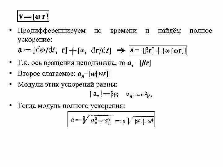
Модуль ускорения планеты