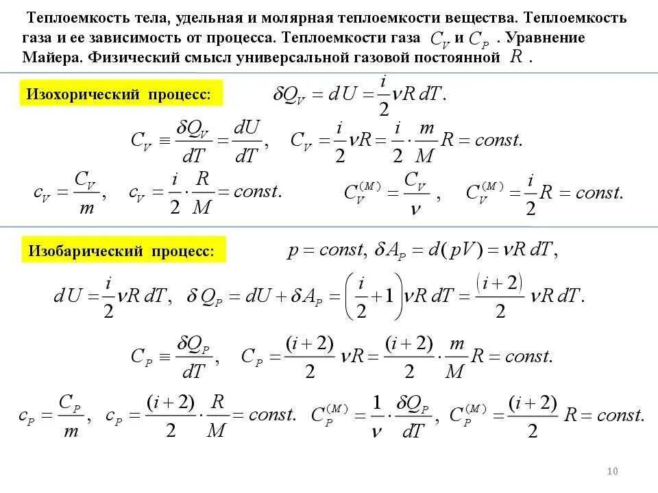
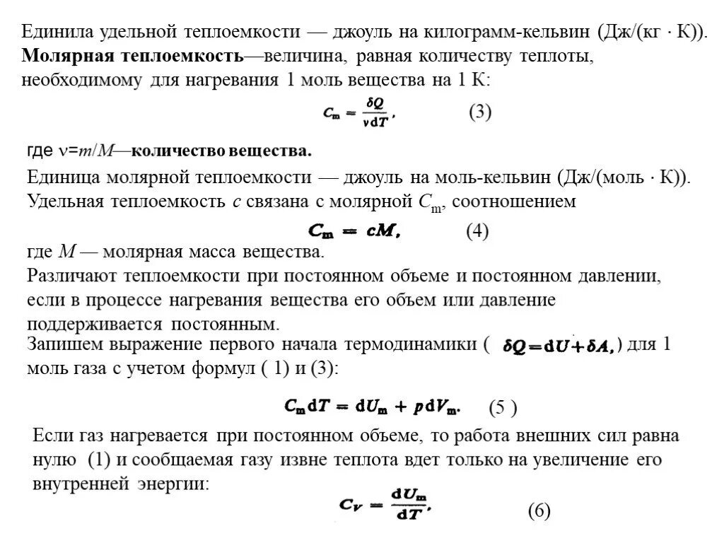
Молярное количество теплоты