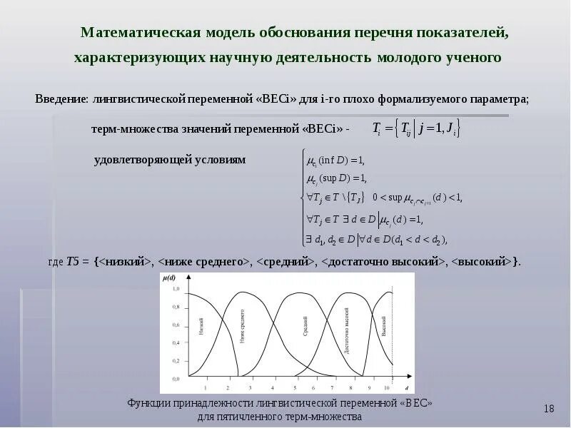
Научно обоснованный перечень