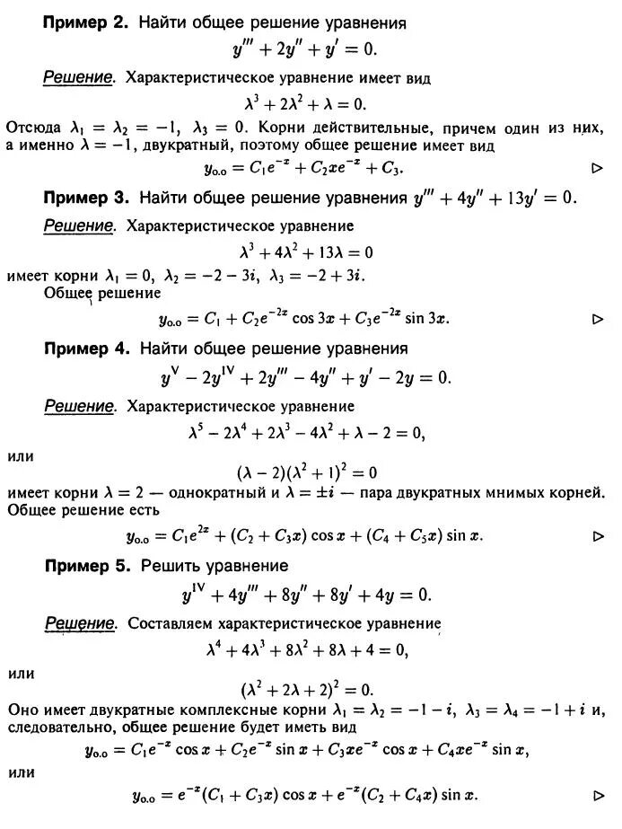
Найдите общее решение уравнений 1