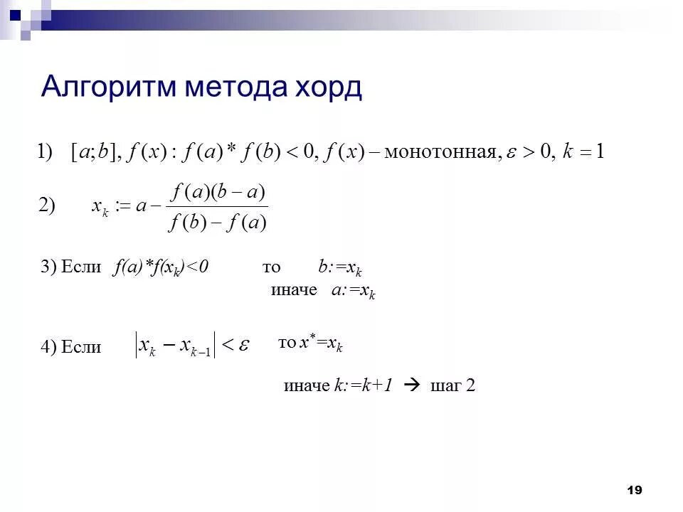
Найти корни уравнения численно