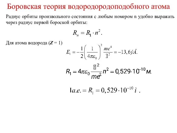
Найти радиус атома