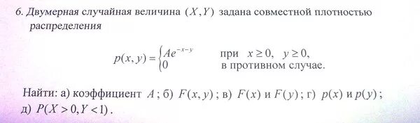
Найти распределение случайного вектора