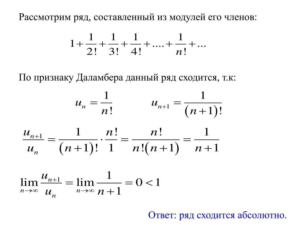
Не сходящийся ряд