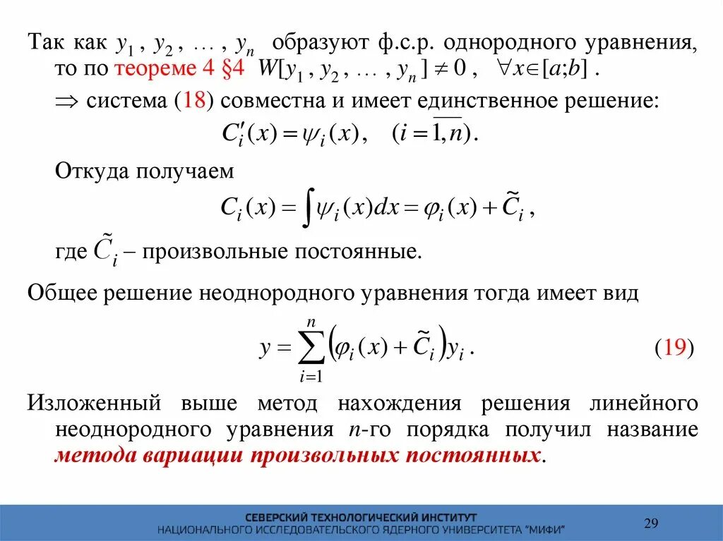
Неоднородные уравнения высшего порядка