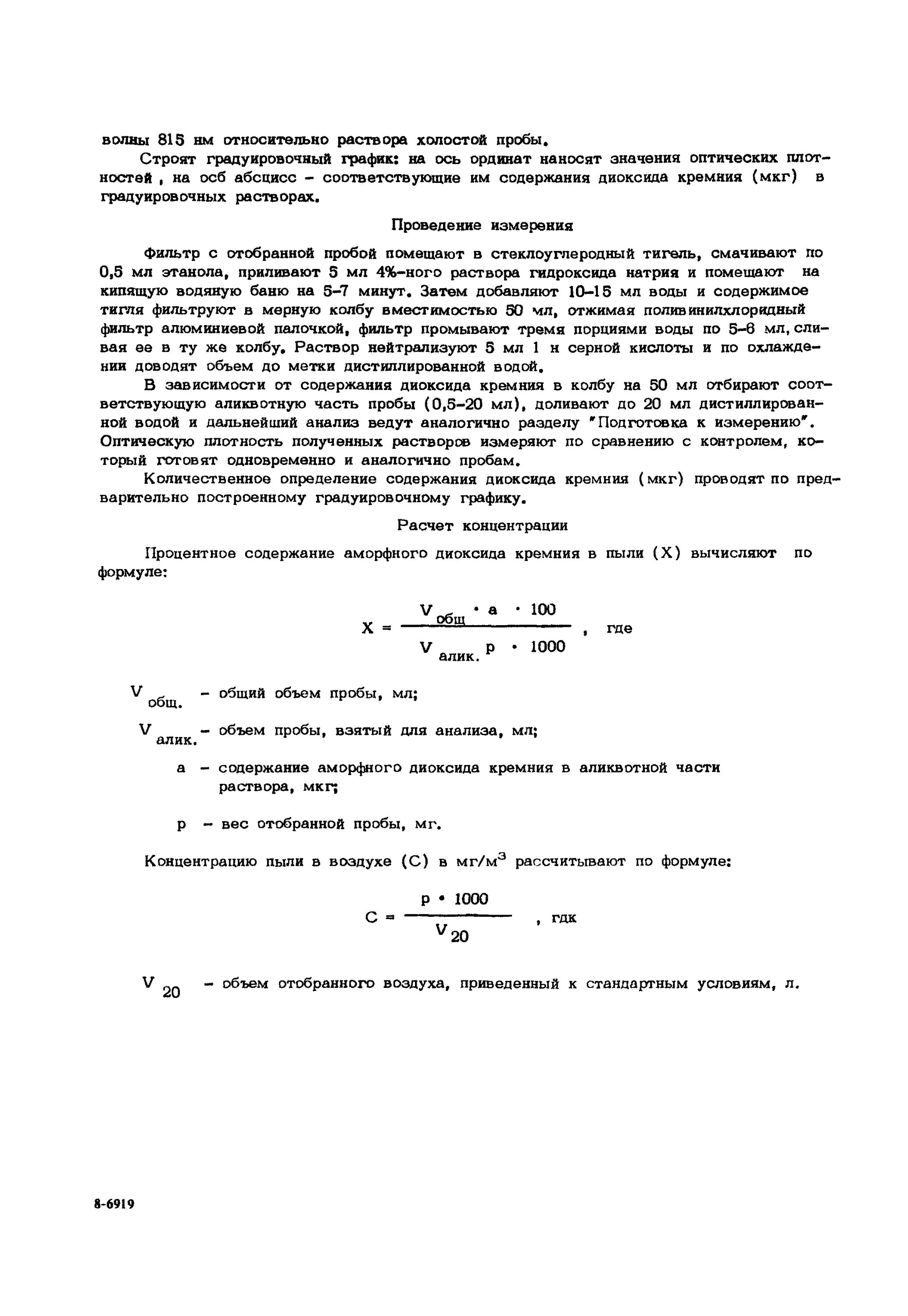
Норма пыли в воздухе