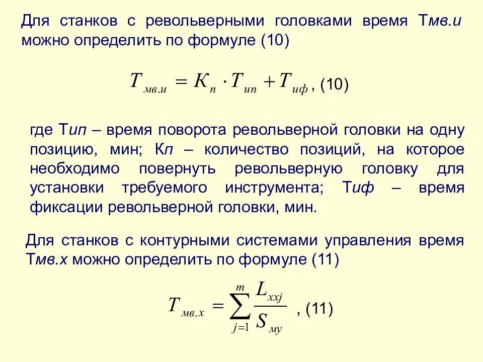
Нормирование чпу