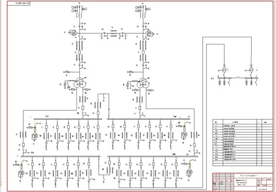
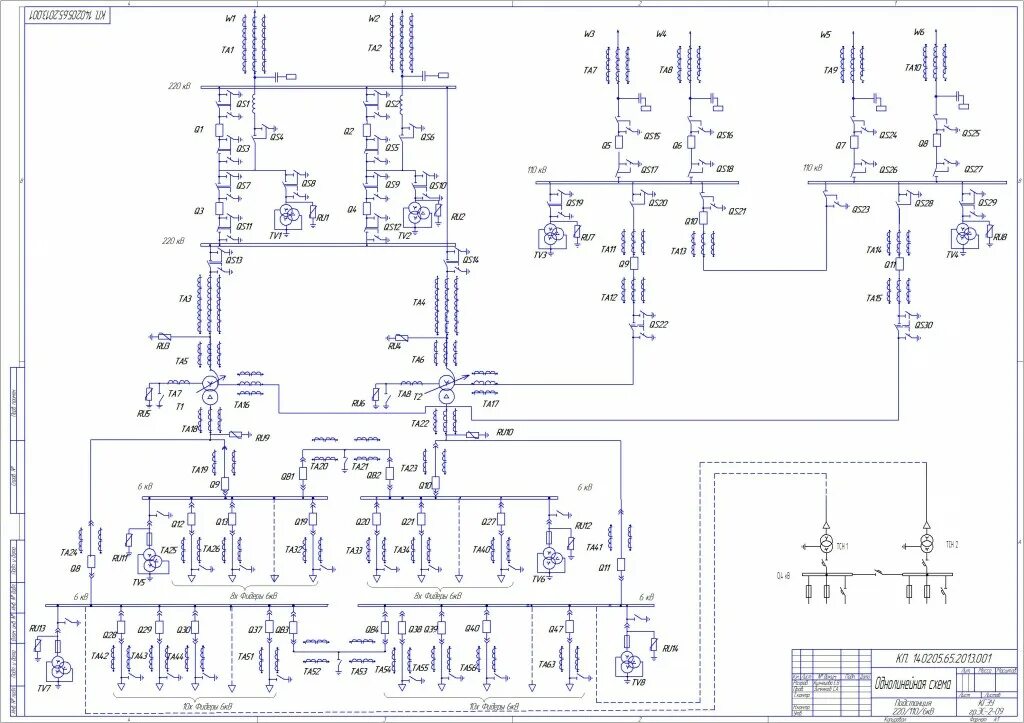
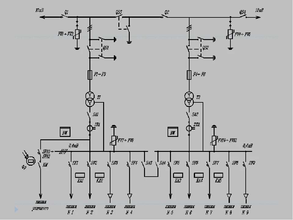
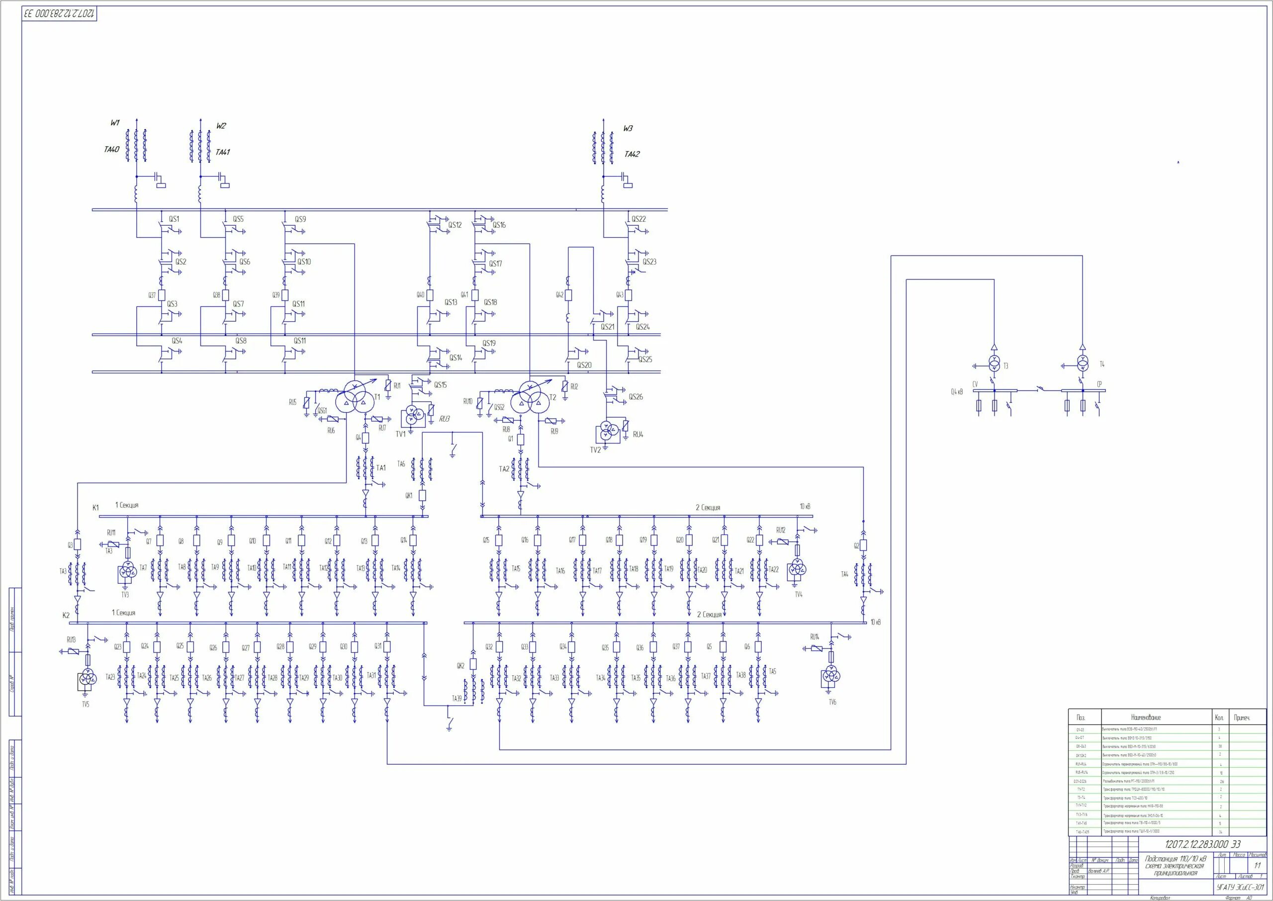
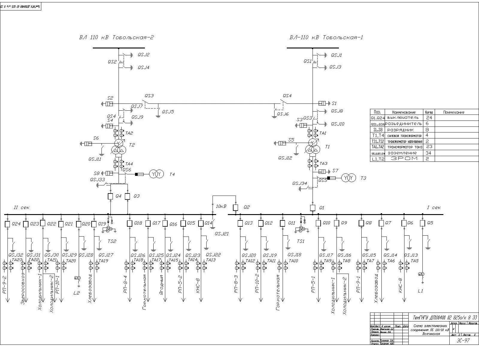
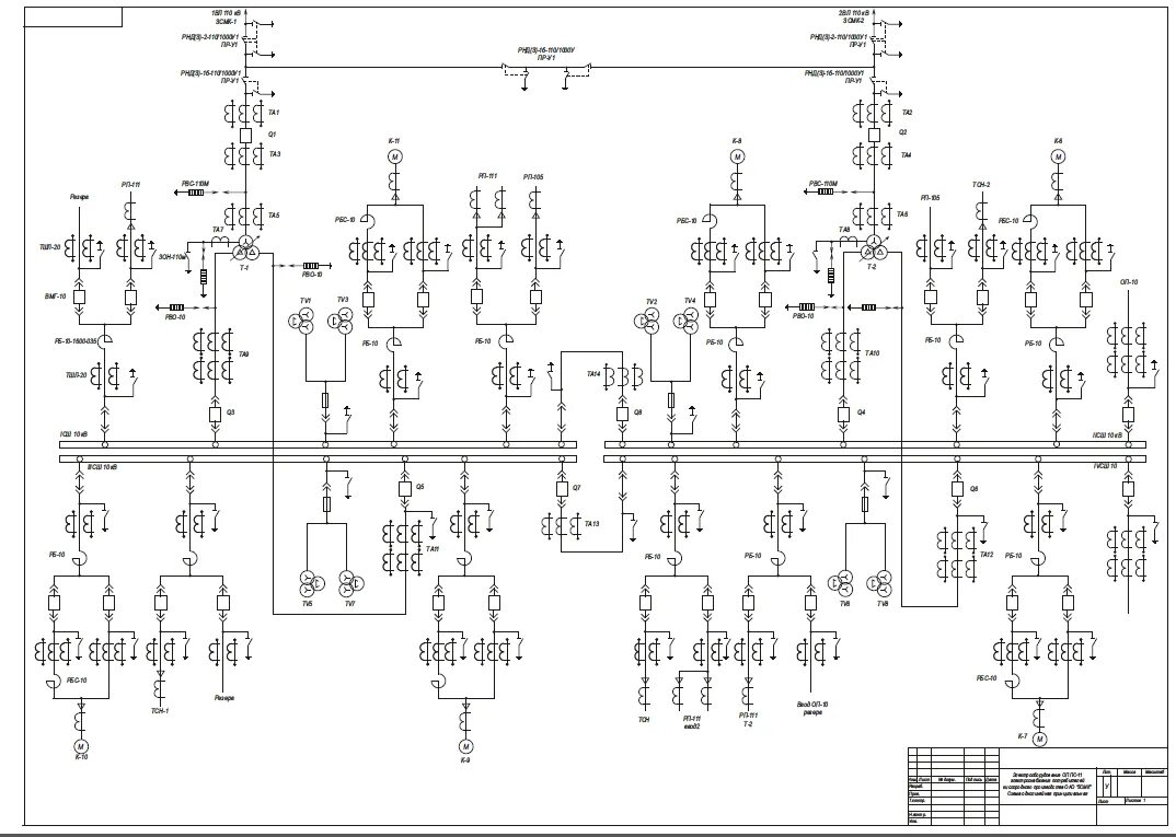
Однолинейная схема пс