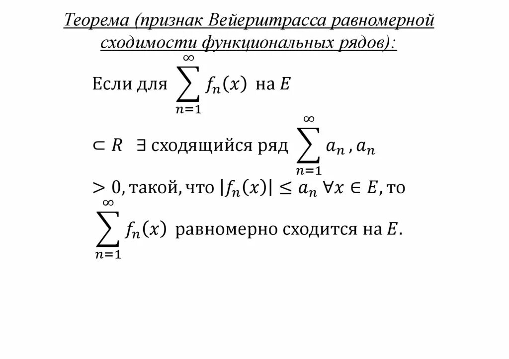
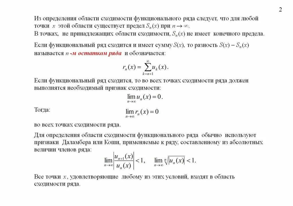
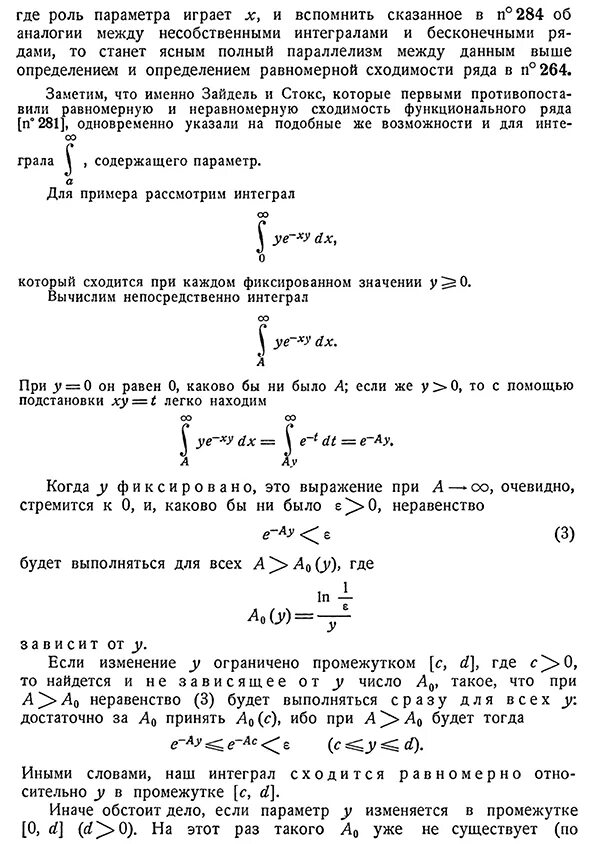
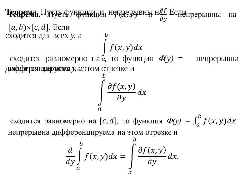
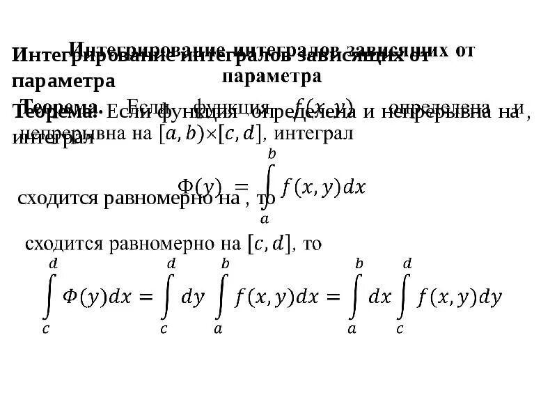
Определение равномерной сходимости