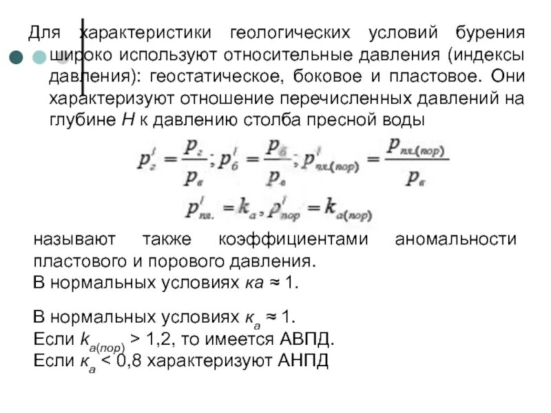
Относительное давление это