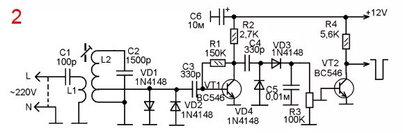
Передача сети по 220