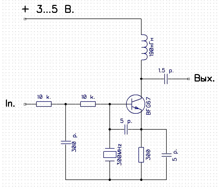
Передатчик брелка