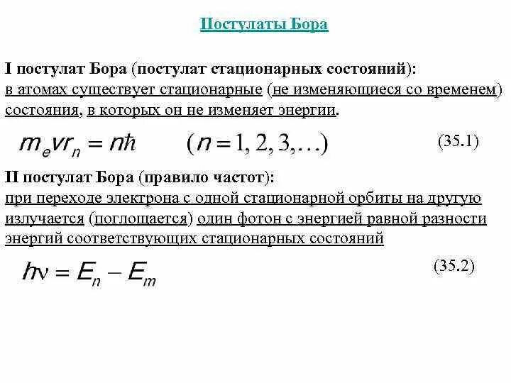
Первые постулаты бора