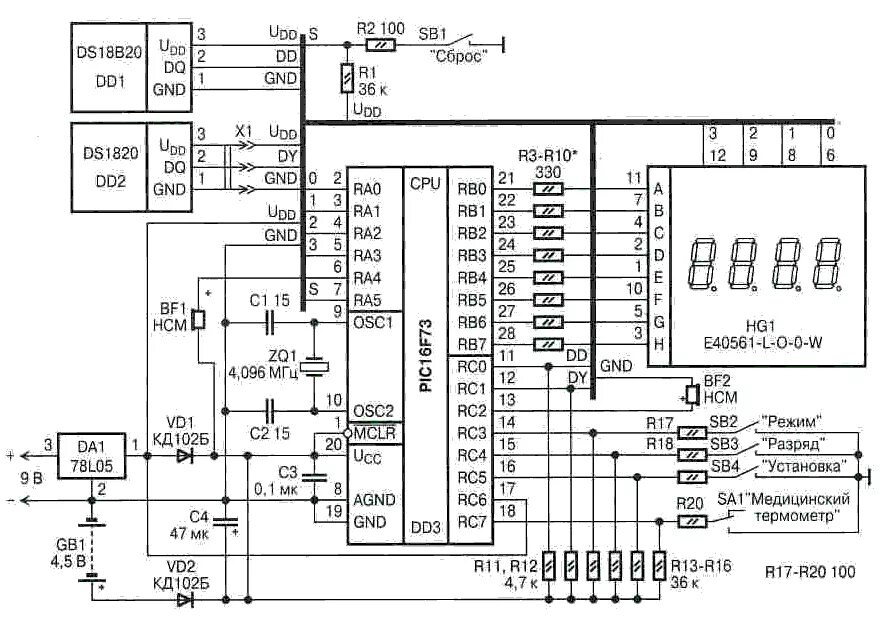
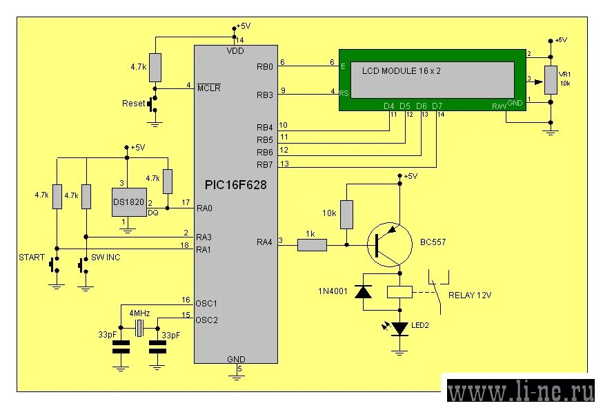
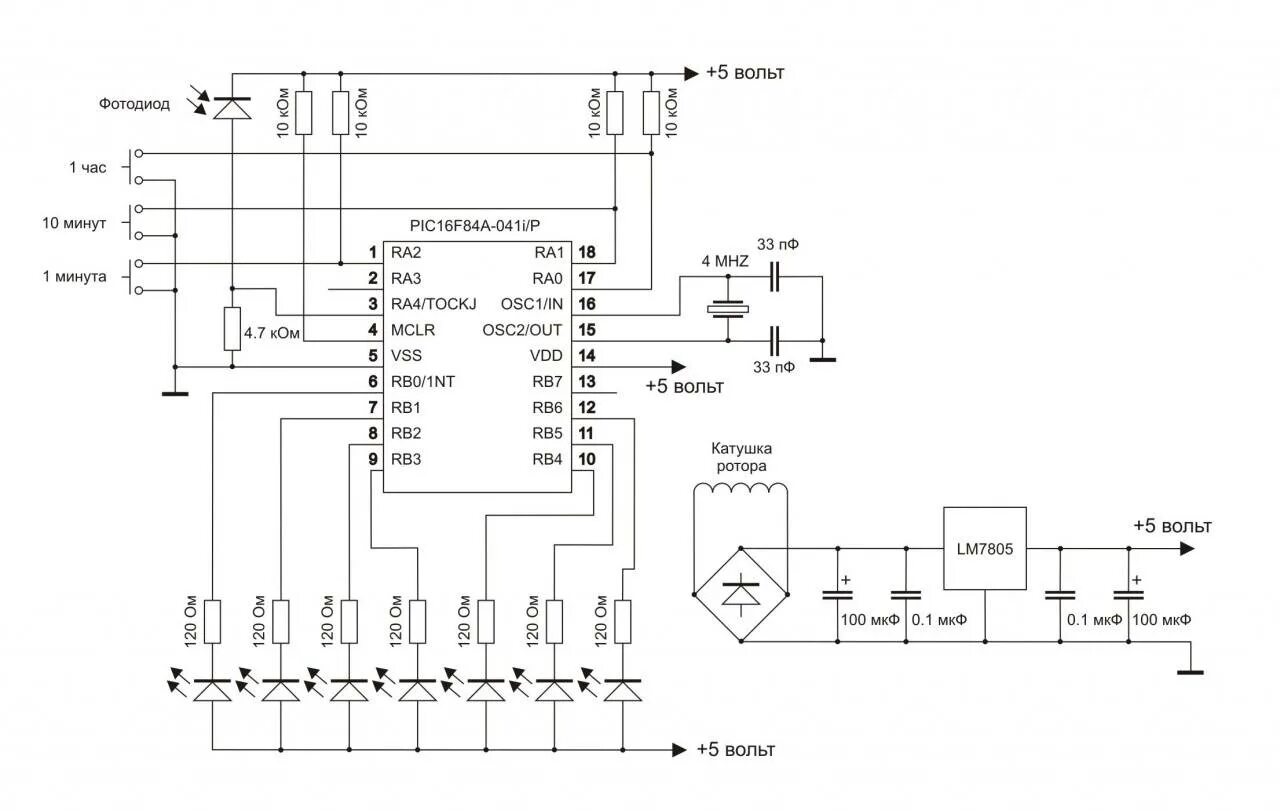
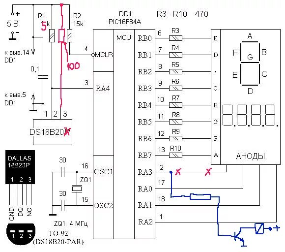
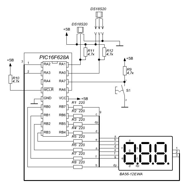
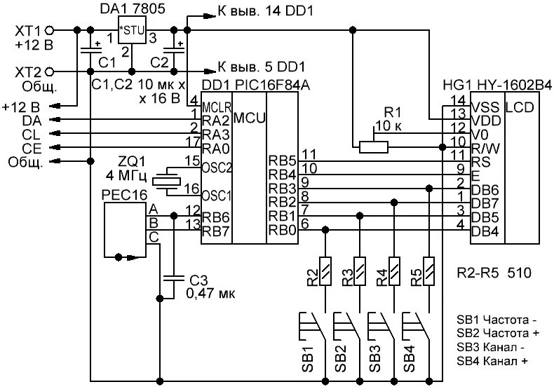
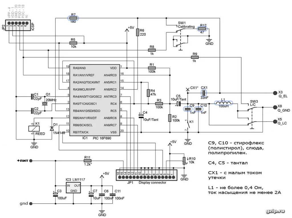
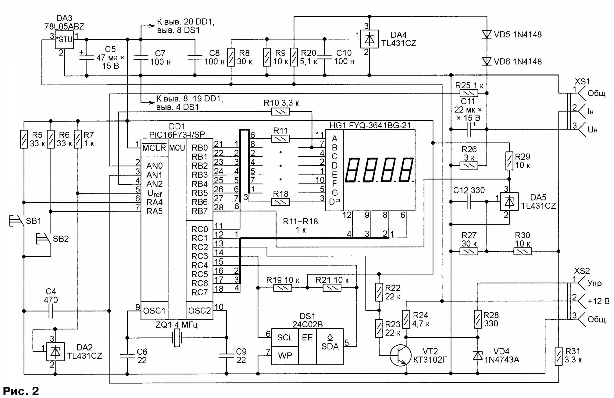
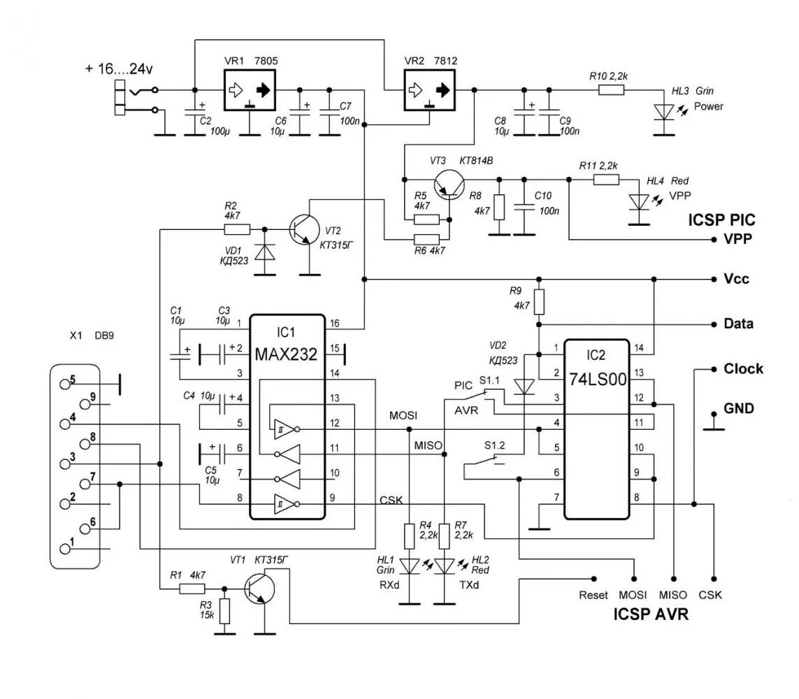
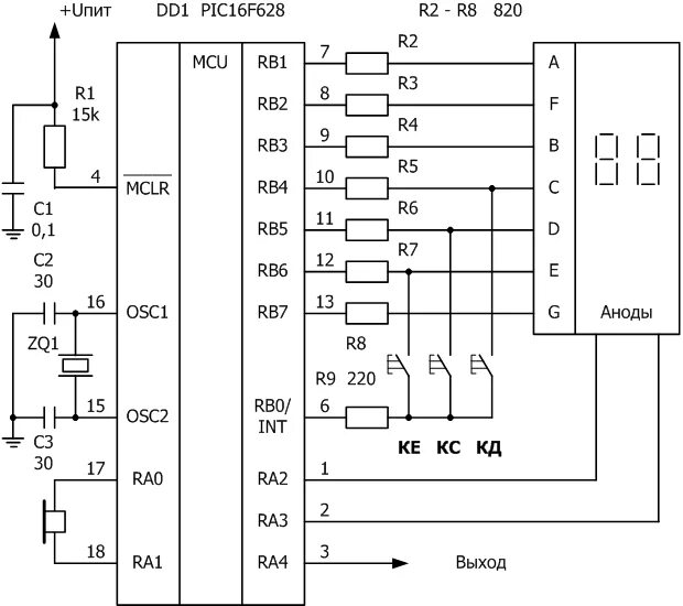
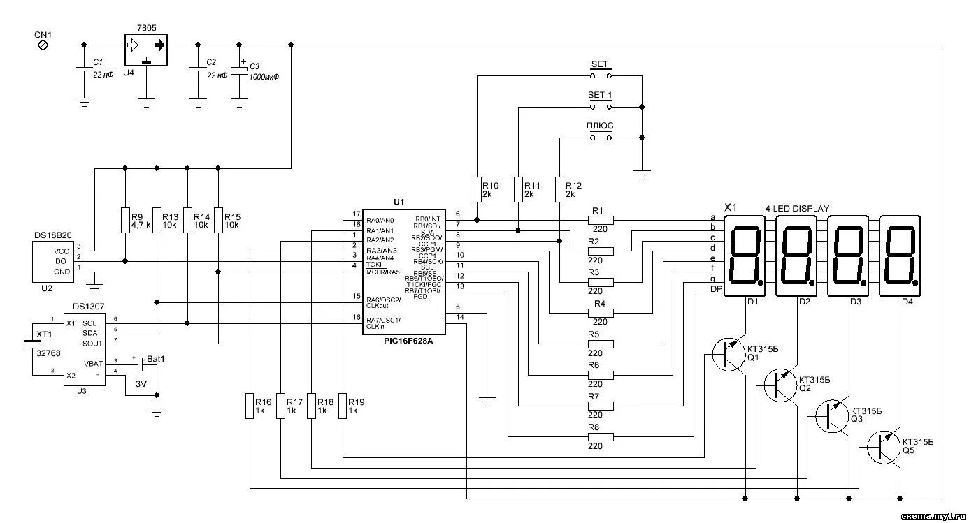
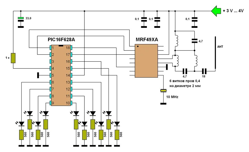
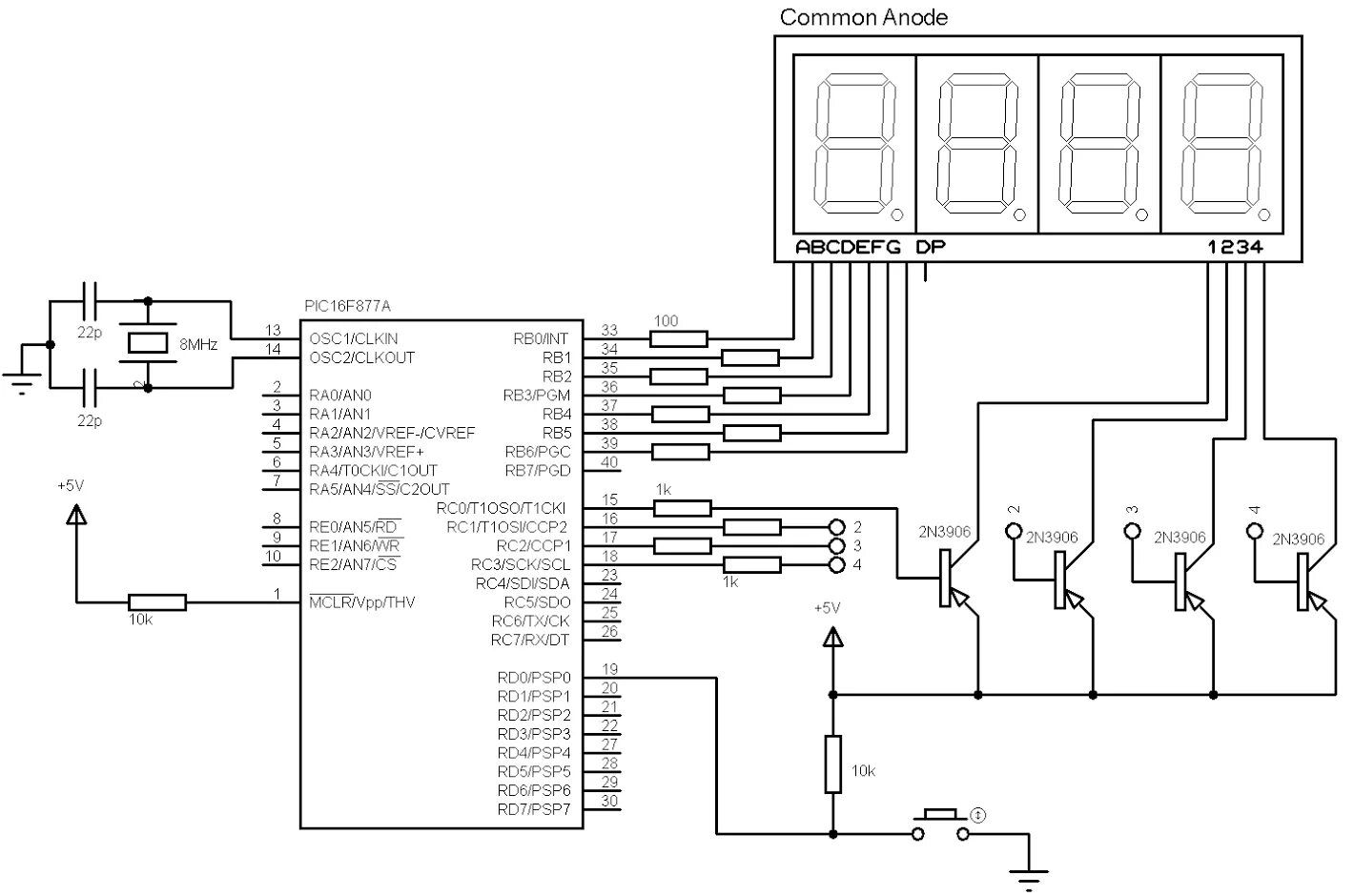
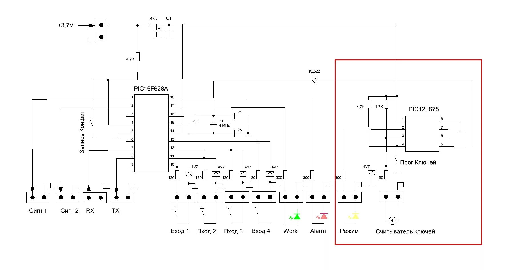
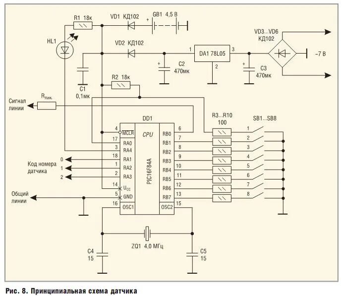
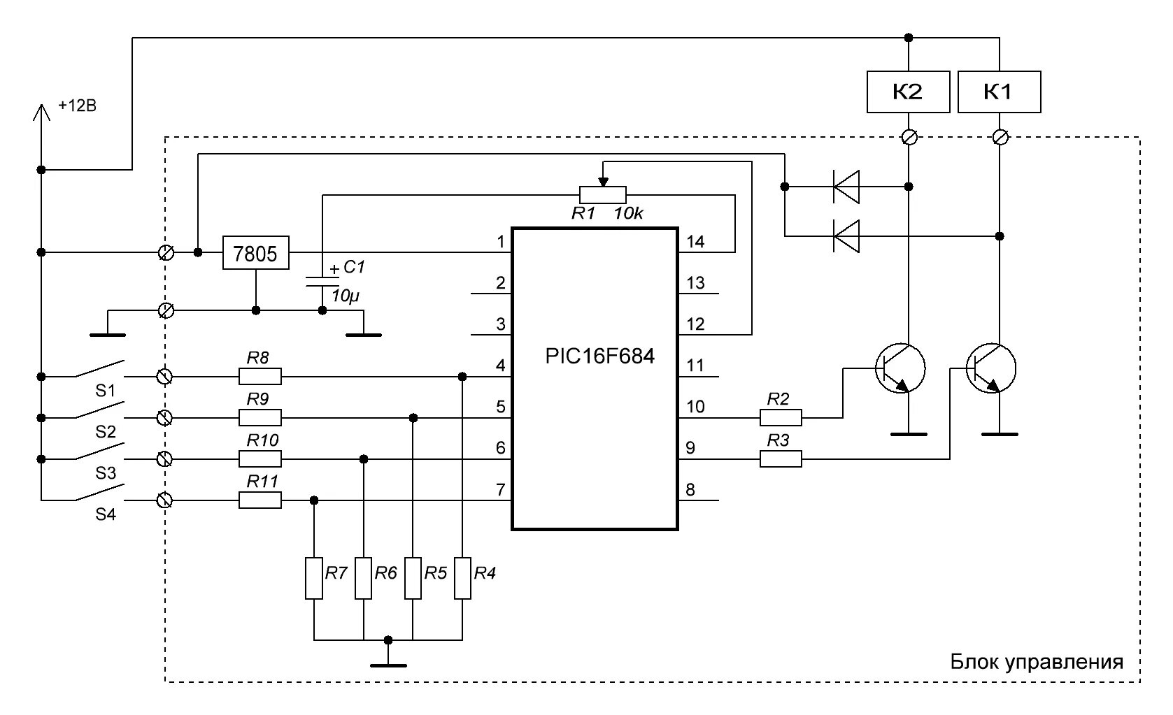
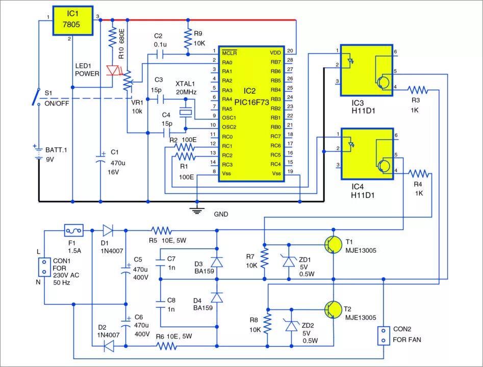
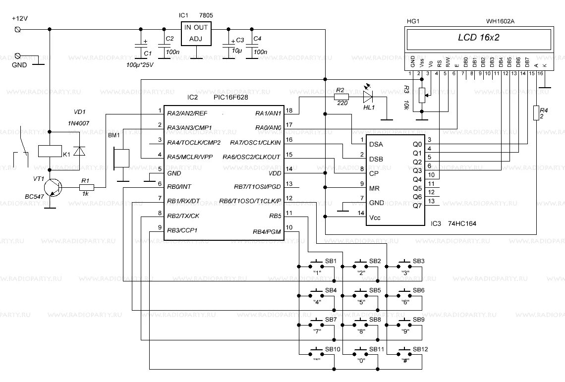
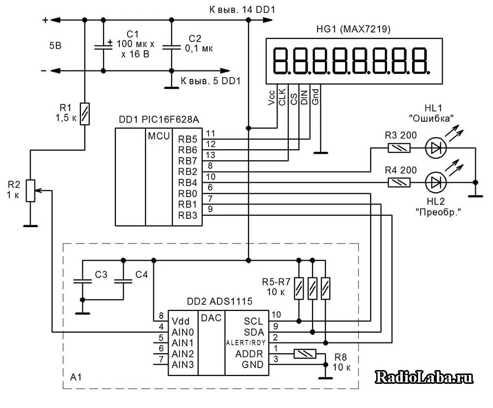
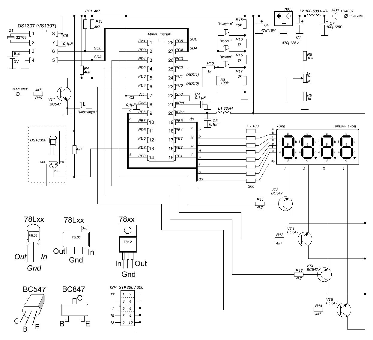
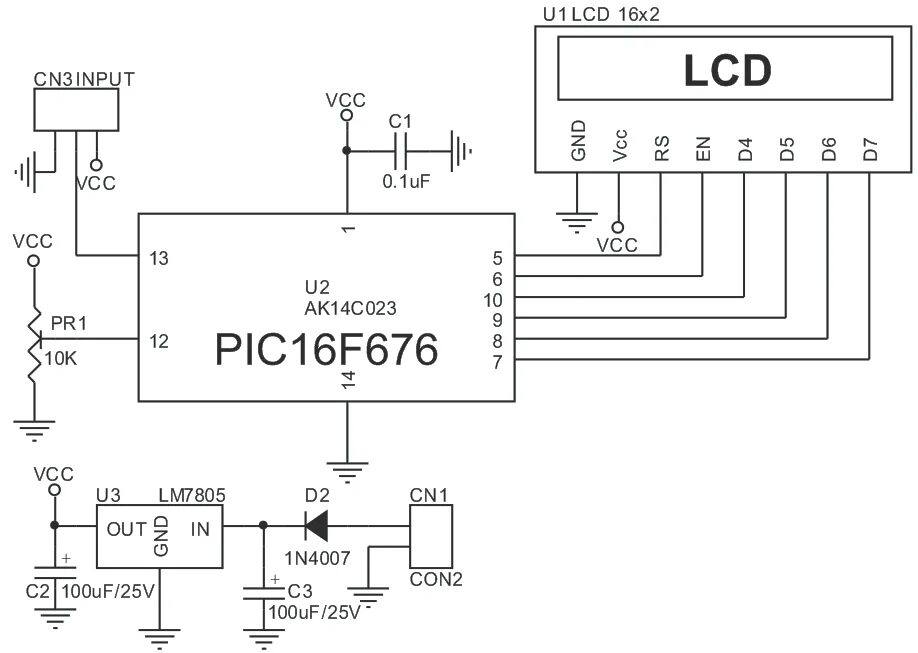
Pic схема