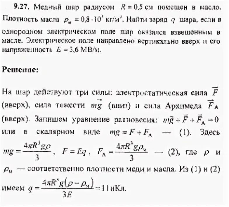
Плотность металлического шарика