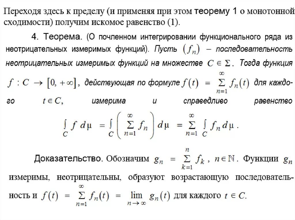
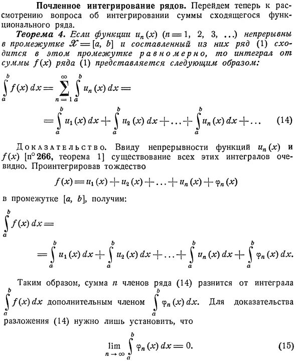
Почленное интегрирование ряда