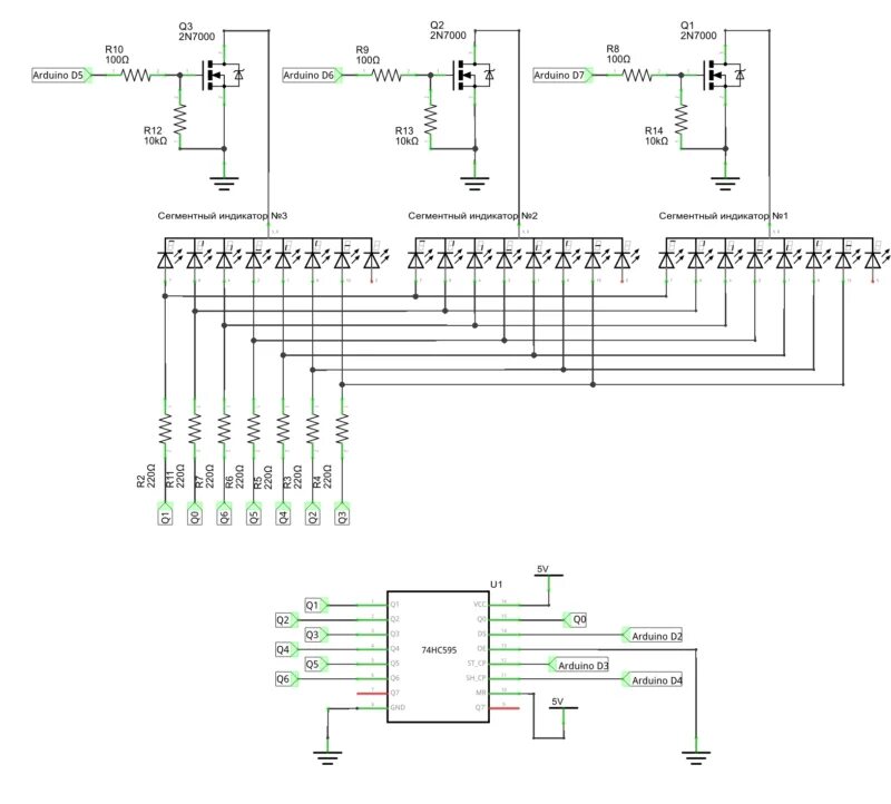
Подключение индикатора