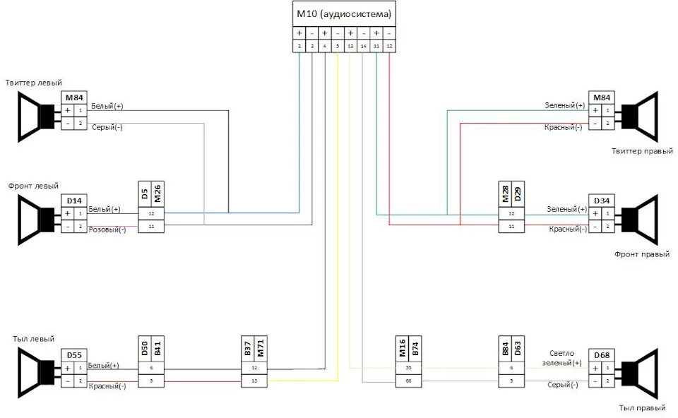
Подключить 10 колонок