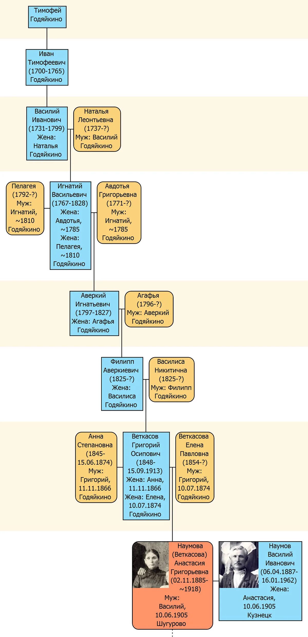
Предки и потомки