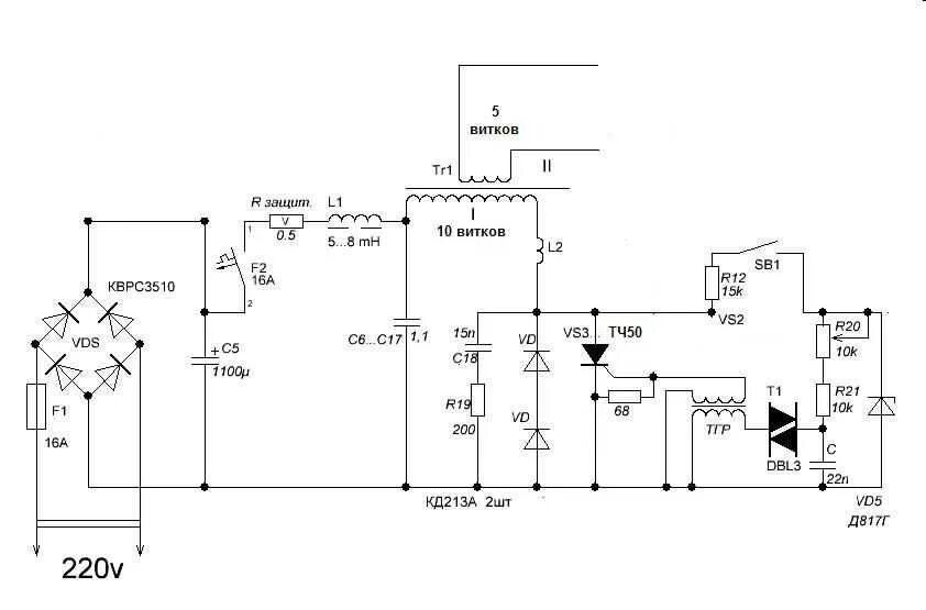
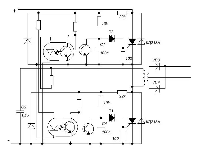
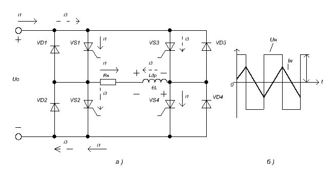
Преобразователь на тиристорах