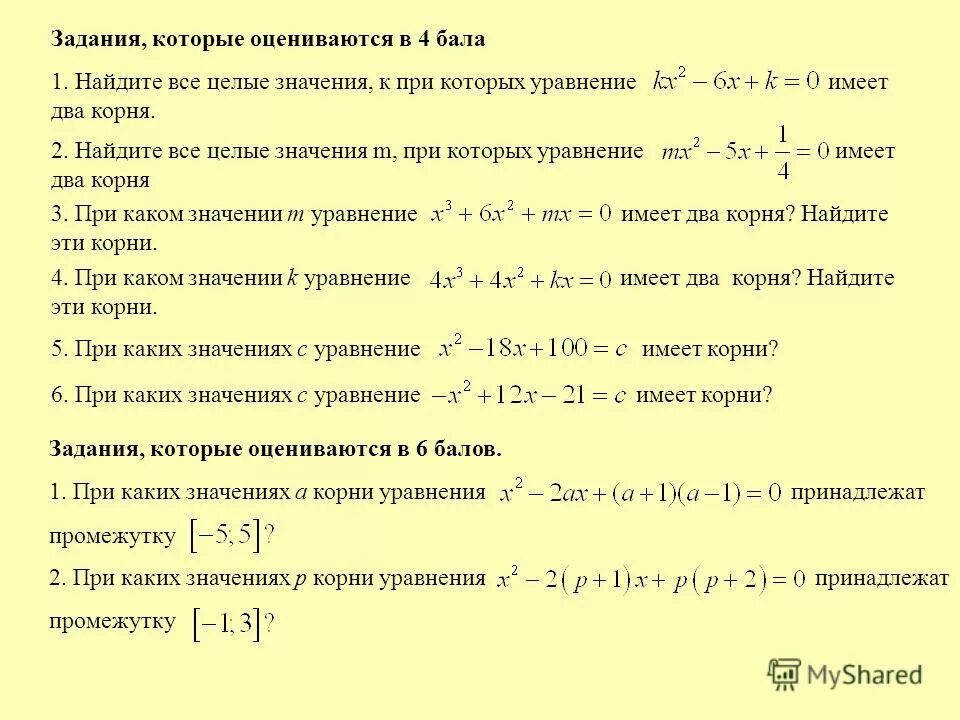
При каких значения m верно m