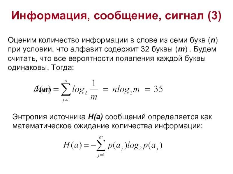
При условии что его