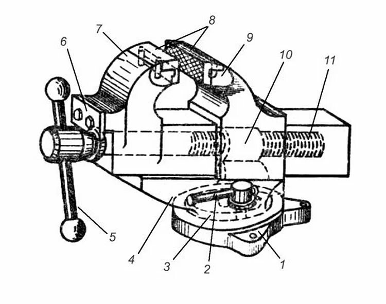
Принцип работы тисков