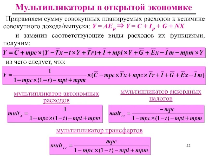
Приравненный к сумме