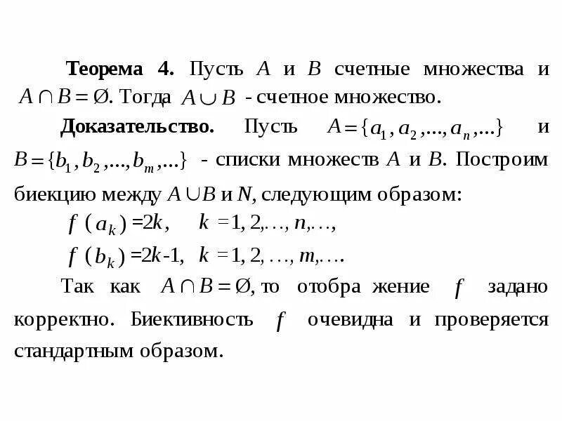
Произведение счетных множеств счетно