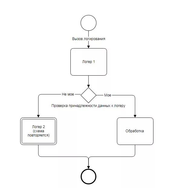
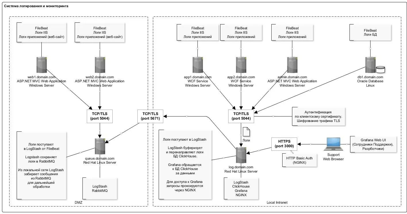
Процесс логирования