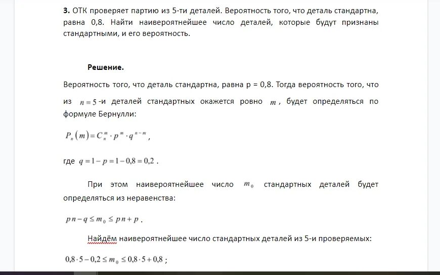
Проверить партию