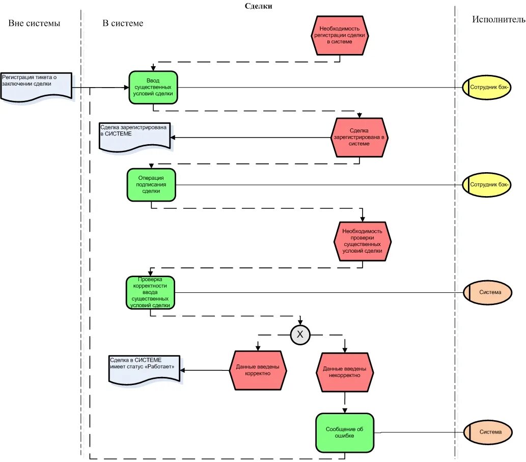
Проверка 1 контракт