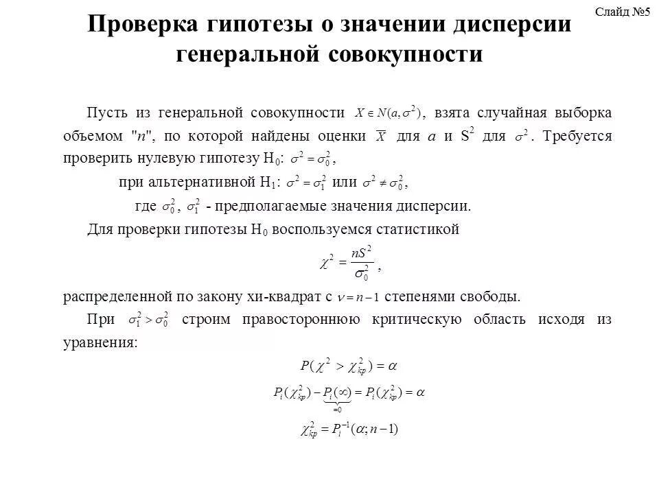
Проверка гипотез распределения