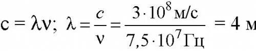
Радиопередатчик работает на частоте 20 мгц волны