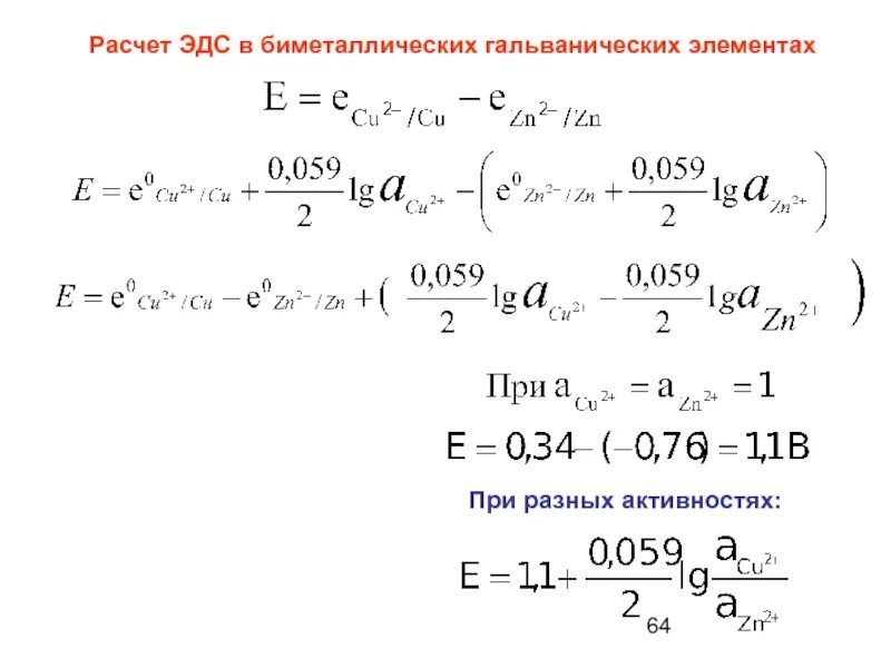
Расчет эдс гальванического элемента