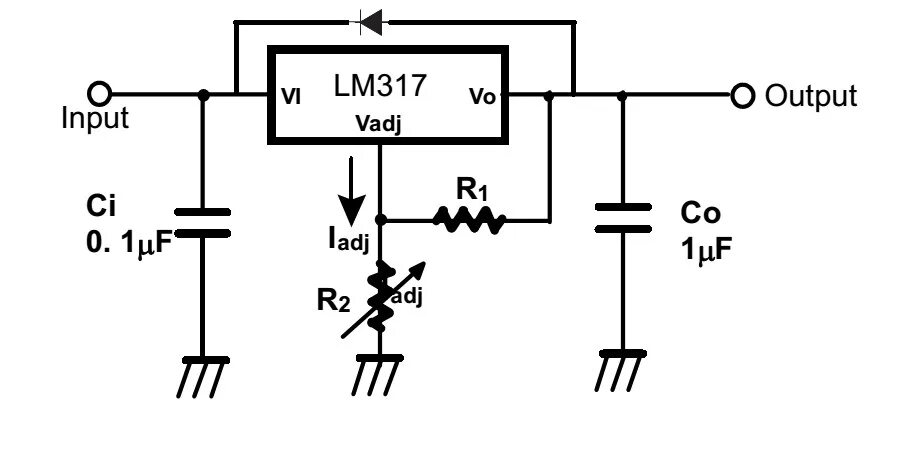
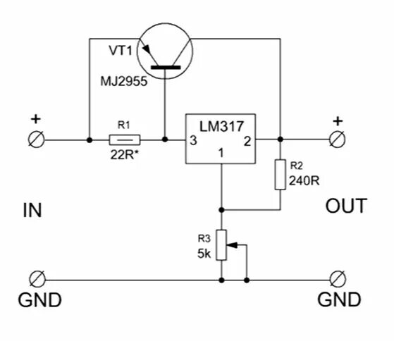
Расчет lm317